前言:关于注销微信支付商户号的问题,在满足一定条件下将根据您的申请注销微信支付商户号;请您在申请注销前确保商户平台资金已清零,妥善处理您可能存在的待执行订单或纠纷,如退款、退货、查单等信息,确保无遗漏,商户号一经注销将不再支持恢复。
微信支付商户号注销分为三种类型:
微信直连普通商户号注销
注册途径:直接在微信支付官方注册的商户号,商户号编号为1开头。
商户号超级管理员快速注销通道:https://pay.weixin.qq.com/xdc/mchcanceltool/index#/
服务商特约商户号注销
1、注册途径1️⃣:通过微信支付服务商(别名:合作伙伴平台)拓展或者为了低费率去开通的特约商户
商户号超级管理员快速注销通道:https://pay.weixin.qq.com/xdc/mchcanceltool/index#/
2、注册途径2️⃣:电商平台,如:抖音、快手、得物等电商平台开通的商户号。
吐槽:一般打电话问客服都是一脸茫然,客服也不知道这个是什么东西😭,注销比较困难。长时间不使用还容易涉嫌交易异常或无交易商户未确认开户意愿,有时候还会影响你注册新的商户号的时候显示资质异常,原因是法人资料被拉黑或者公司/个体主体资料被拉黑,处理起来相当麻烦。
关于电商平台微信支付商户号注销官方提供的文档:
电商商户号需由其所属电商平台服务商发起注销申请:https://pay.weixin.qq.com/doc/v3/partner/4012476217
收单机构渠道商商户号注销
注册途径:一些收单机构申请的商户号,例如某钱吧、某付、某卡拉、某呗等
![图片[1]|微信支付商户号注销/资金提取教程|校米粒外卖跑腿系统offer门户|专注打造外卖跑腿软件系统的深度开发](https://img.xiaomili.pro/wp-content/uploads/2025/05/20250514151136342-1024x713.png)
微信支付商户号注销及资金提取教程(用于冻结资金处理)
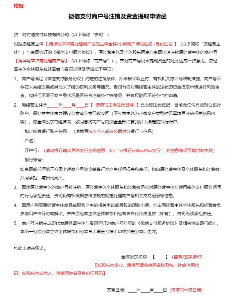
如需注销及资金提取,请参照下图打印一份微信支付商户号注销及资金提取申请说明函:
![图片[2]|微信支付商户号注销/资金提取教程|校米粒外卖跑腿系统offer门户|专注打造外卖跑腿软件系统的深度开发](https://img.xiaomili.pro/wp-content/uploads/2025/05/d2b5ca33bd20251031141554-809x1024.png)
注:
1、除签名/捺手印以外,其它内容均需要打印;
2、手印捺在签名处,签名需要清晰可见(建议正楷),若说明函分页打印,请加盖骑缝章/手印;
3、企业若已在工商注销,需要提供所有股东的盖章/签字捺印;
4、总分公司情况时,需要提资到总公司对公账户,则总公司盖章即可;
5、原经营主体为小微商户类型时无需填写注销与对公账户、公章相关信息内容;
6、原经营主体为小微商户或者个体工商户类型时,仅需经营者签名+捺手印即可;
7、原经营主体注销日期需与国家企业信用信息公示系统一致;
8、模板中红字为填写注意事项,请重视。
请您详细阅览以上注意事项后【点击这里】导出注销及资金提取申请函模板填写
若如需注销商户号提取资金,微信支付会在操作注销商户号后将资金付款至您的指定账户,若已准备好相关材料,微信支付商户号注销及资金提取申请说明函模版:https://uv.qq.com/VRSViqo2
您可通过微信打开链接:https://uv.qq.com/iIH04CaZ




















请登录后查看评论内容