【支付渠道-随行付商户号】
1、以外卖平台小程序或公众号对应的个体户/公司作为主体,申请注册一个随行付商户。这个商户收取整个外卖平台的资金流水。
2、顾客在支付流程及体验上,聚合微信及支付宝支付云闪付等(支付宝收款仅支持支付宝小程序)。
3、结算周期:D+1结算(不受节假日的影响)隔天结算至银行卡。
企业结算到对公账户或法人对私账户或非法人对私账户,个体工商户结算到对应的对私银行卡或对公。
整理以下资料前往申请地址
1、公司/个体主体名称;
2、营业执照主体注册地址;
3、法人姓名、联系电话;
4、商户简称(顾客支付的时候显示的名称,例如:校米粒生活);
5、结算方式三选一【对公账户】/【法人银行卡】/【非法人银行卡(需要授权函)】
6、结算账户信息:公户账号 / 银行卡号,开户行城市,开户行
7、营业执照照片(完整不缺角),法人身份证正反面照片,结算银行卡正面照片(如果对公账户提供盖公章的开户证明)
整理以上资料进入链接申请开通https://pay.xiaomili.cc
申请成功后会收到短信提示联系售后客服配置接入,一般当天可开通并对接使用。
其他说明
1、普通收款和微信/支付宝官方支付收款一样,没有区别。
2、开通后成功会有短信通知,随行付收款的管理APP名称为会生活,商户号开通好后会有短信提示APP下载和账号密,可以查看经营报表和收款详情结算记录等。
3、仅限免费开通随行付普通收款功能,如需分账功能(商家自行收款,商户资金不经过你的手,你的佣金会分账你的商户号只有利润到你这里)需要付费开通分账可关注随行付相关问题解答https://xiaomili.cc/archives/6051;
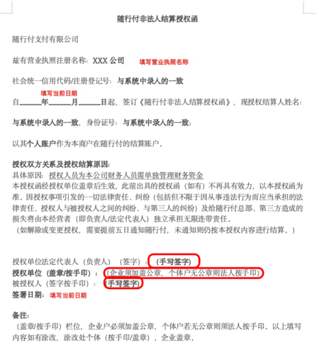
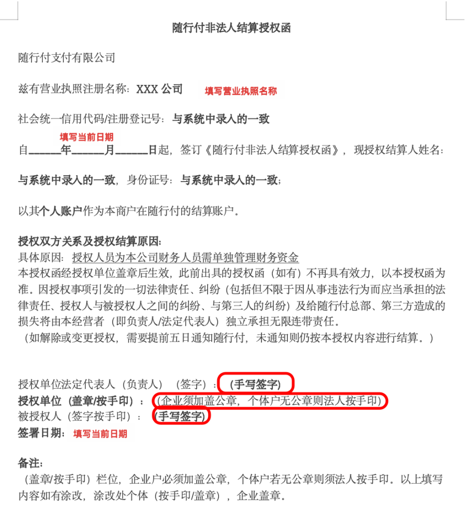
4、使用非法人结算授权函填写方式
非法人结算授权函填写示例:
![图片[1]|支付对接-注册随行付会生活支付商户号普通收款|校米粒外卖跑腿系统offer门户|专注打造外卖跑腿软件系统的深度开发](https://img.xiaomili.pro/wp-content/uploads/2024/03/20250417181956224-940x1024.png)
![图片[2]|支付对接-注册随行付会生活支付商户号普通收款|校米粒外卖跑腿系统offer门户|专注打造外卖跑腿软件系统的深度开发](https://img.xiaomili.pro/wp-content/uploads/2025/03/20250325084550151.jpg)






















请登录后查看评论内容